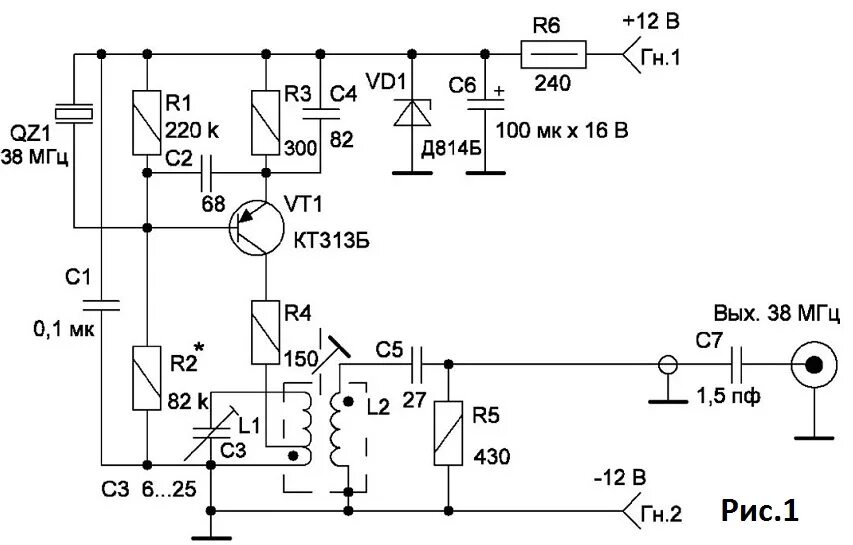
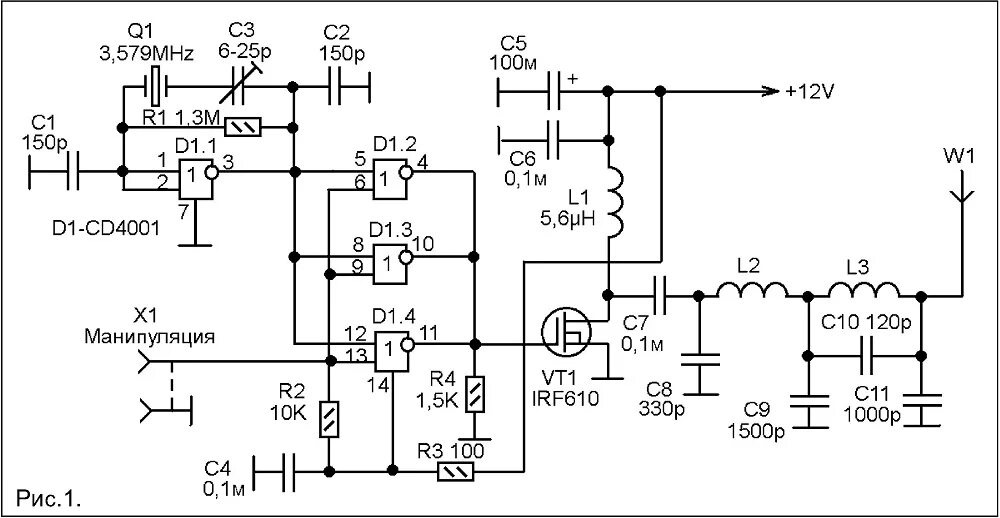
1 5 мгц