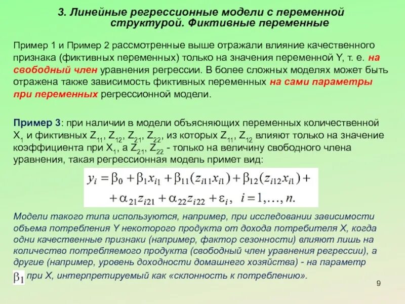
1 линейные модели регрессии