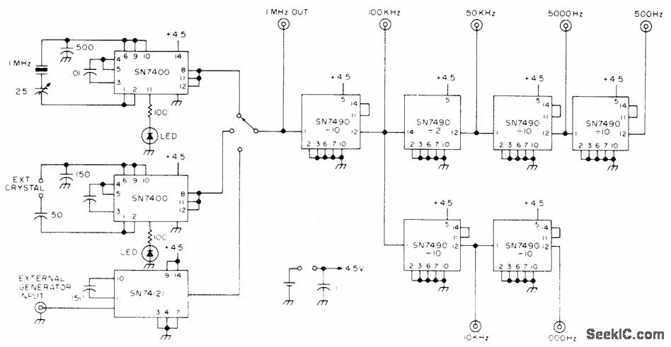
1 мгц