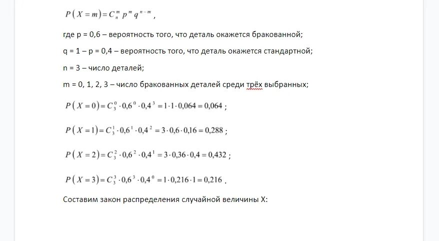
1 т е p x