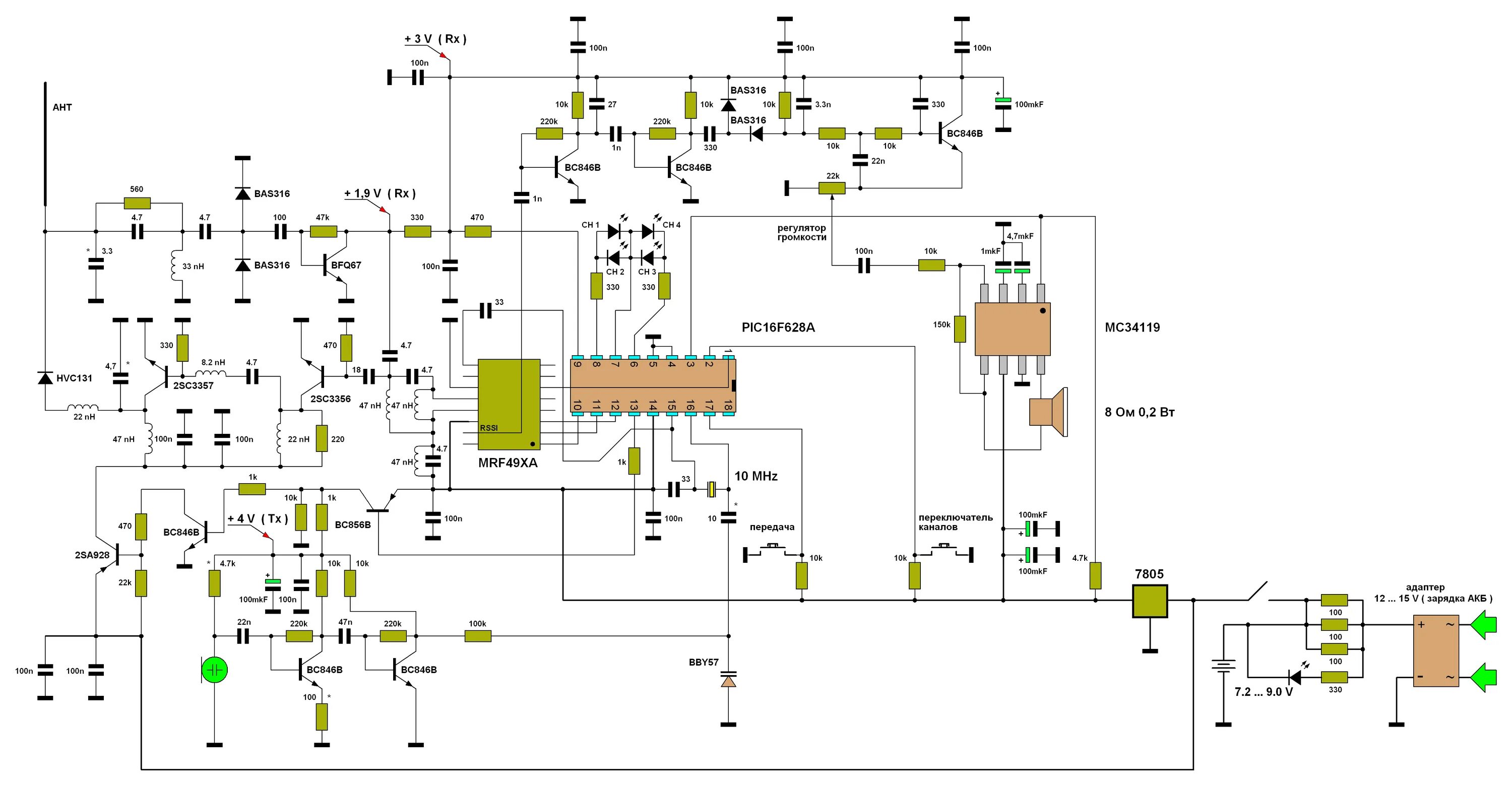
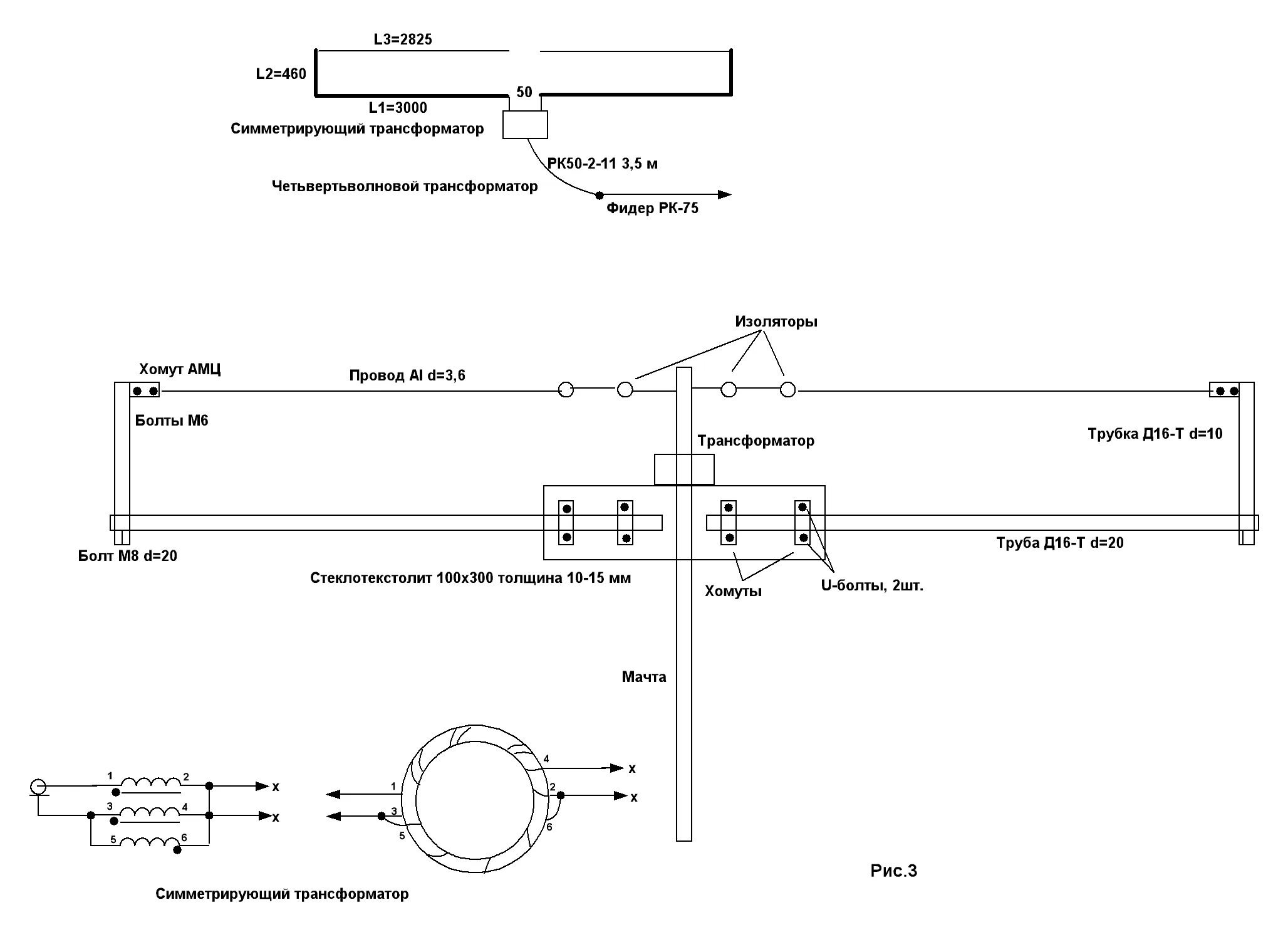
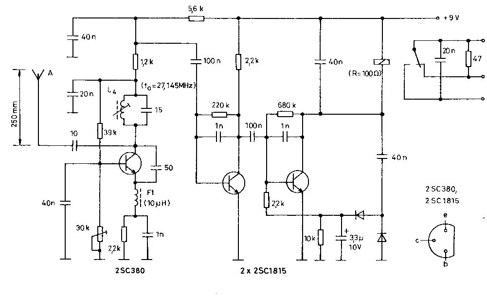
27 14 мгц