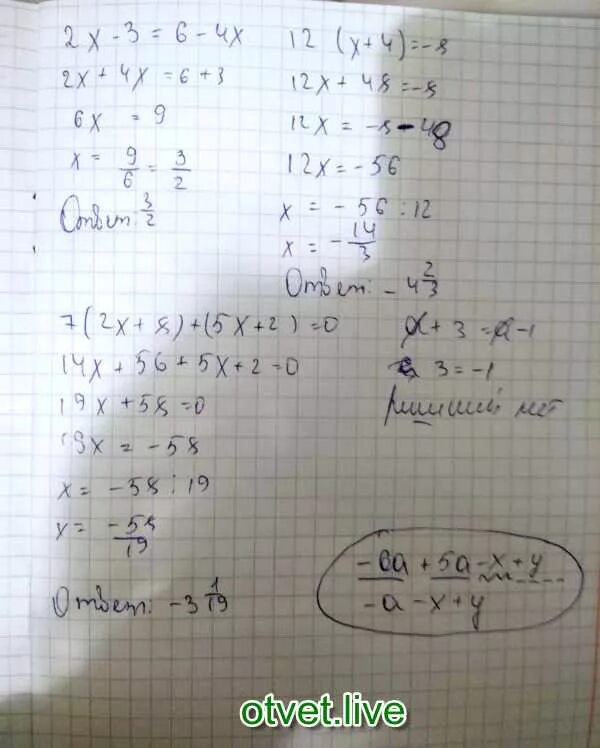
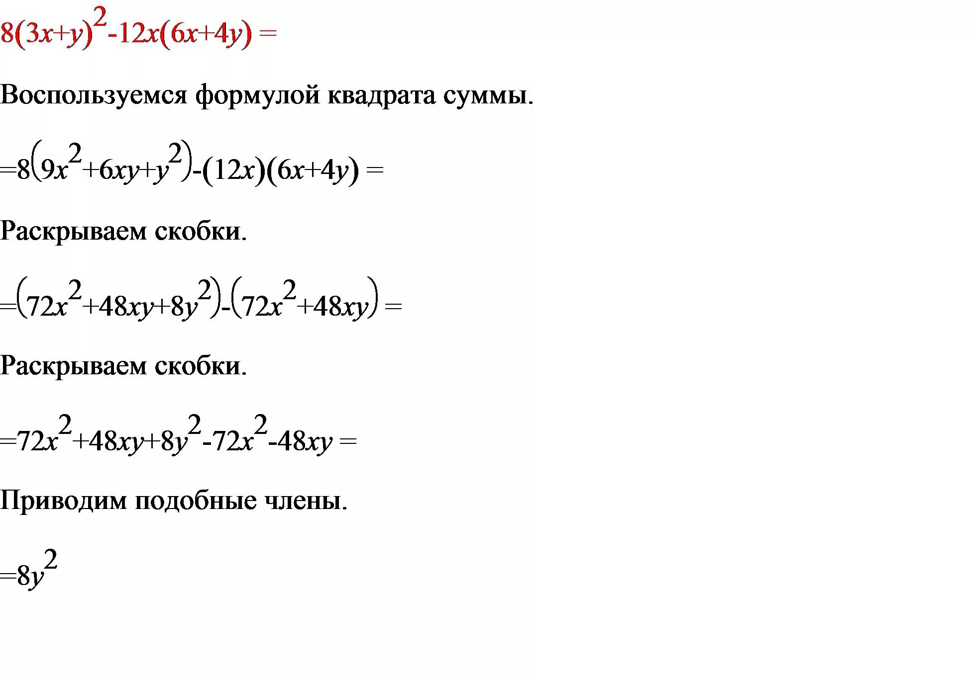
2х 8 12 3х