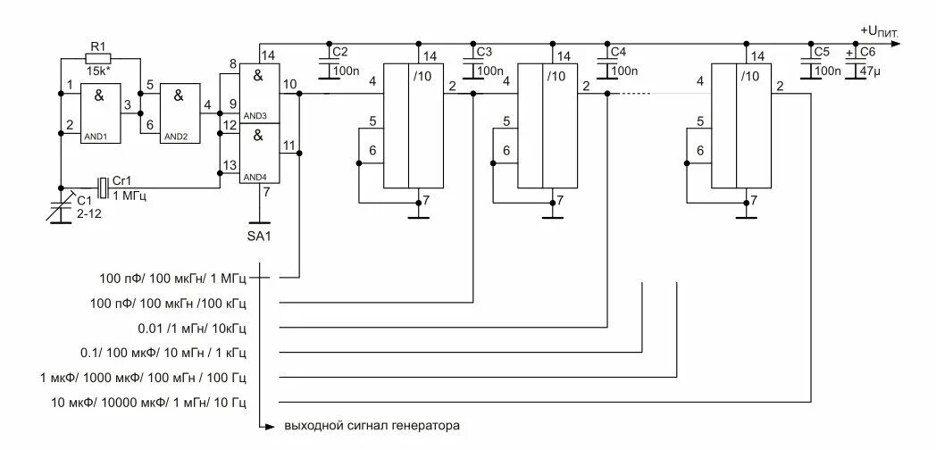
3 4 кгц