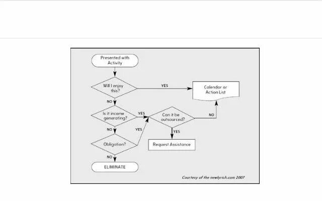
4 hours working week