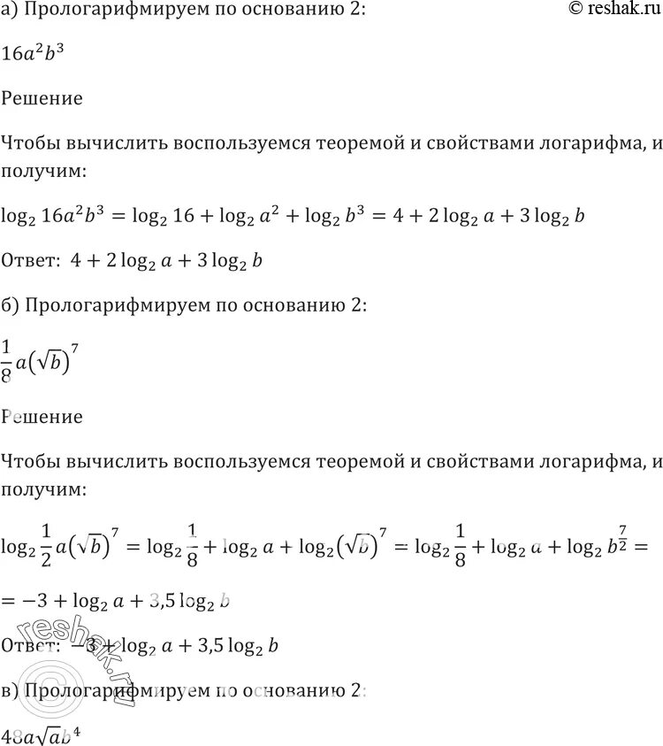
A2 b2 a2 3ab b2