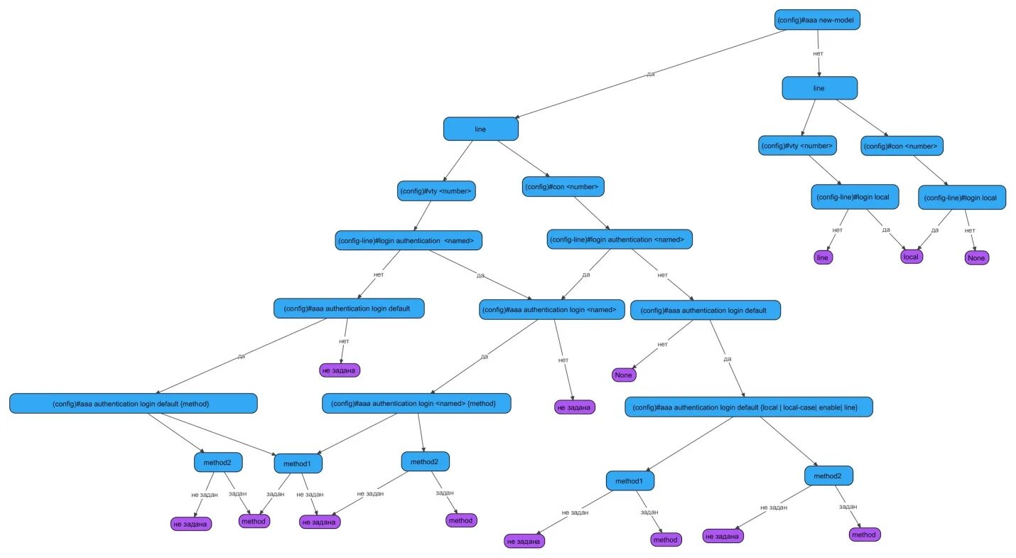
Aaa model