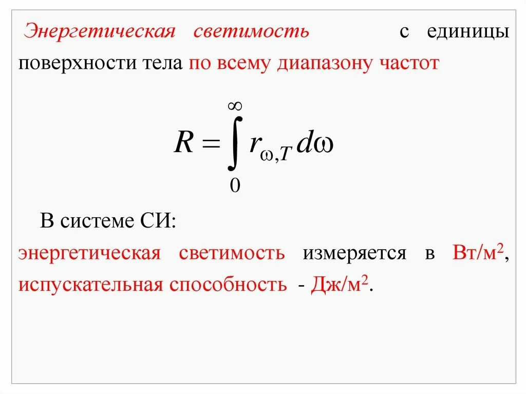
Абсолютно р