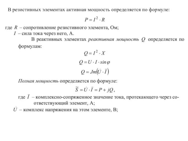
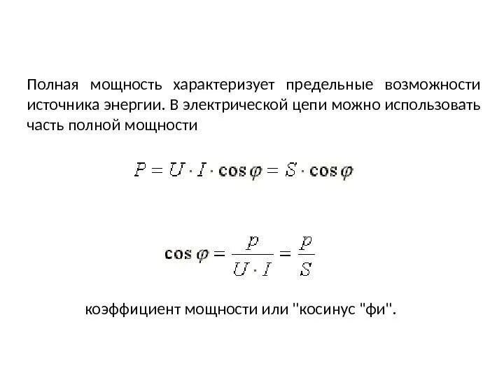
Активная мощность потребляемая нагрузкой