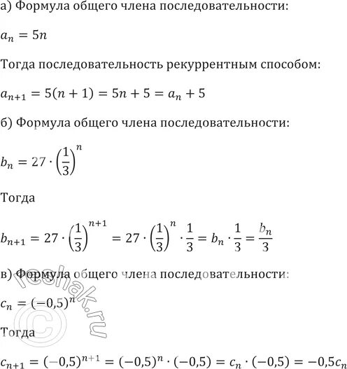
Алгебра упр 419