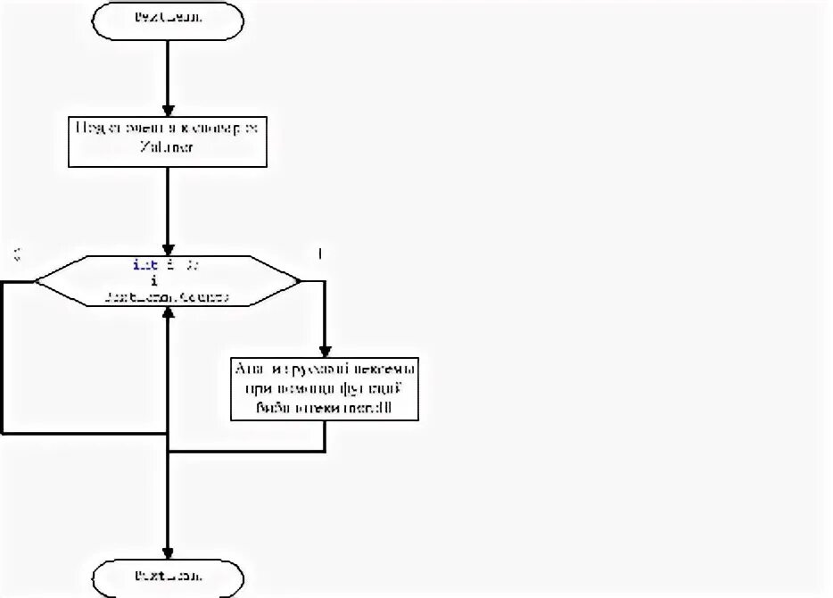
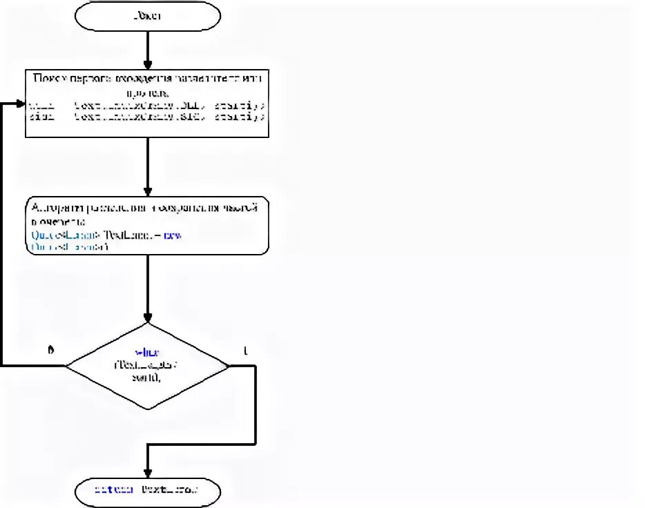
Алгоритм анализа изображений