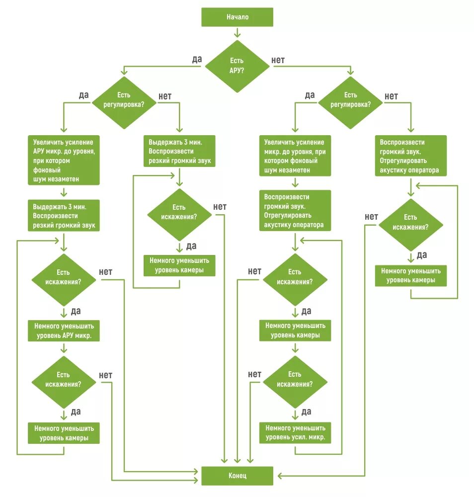
Алгоритм настройки