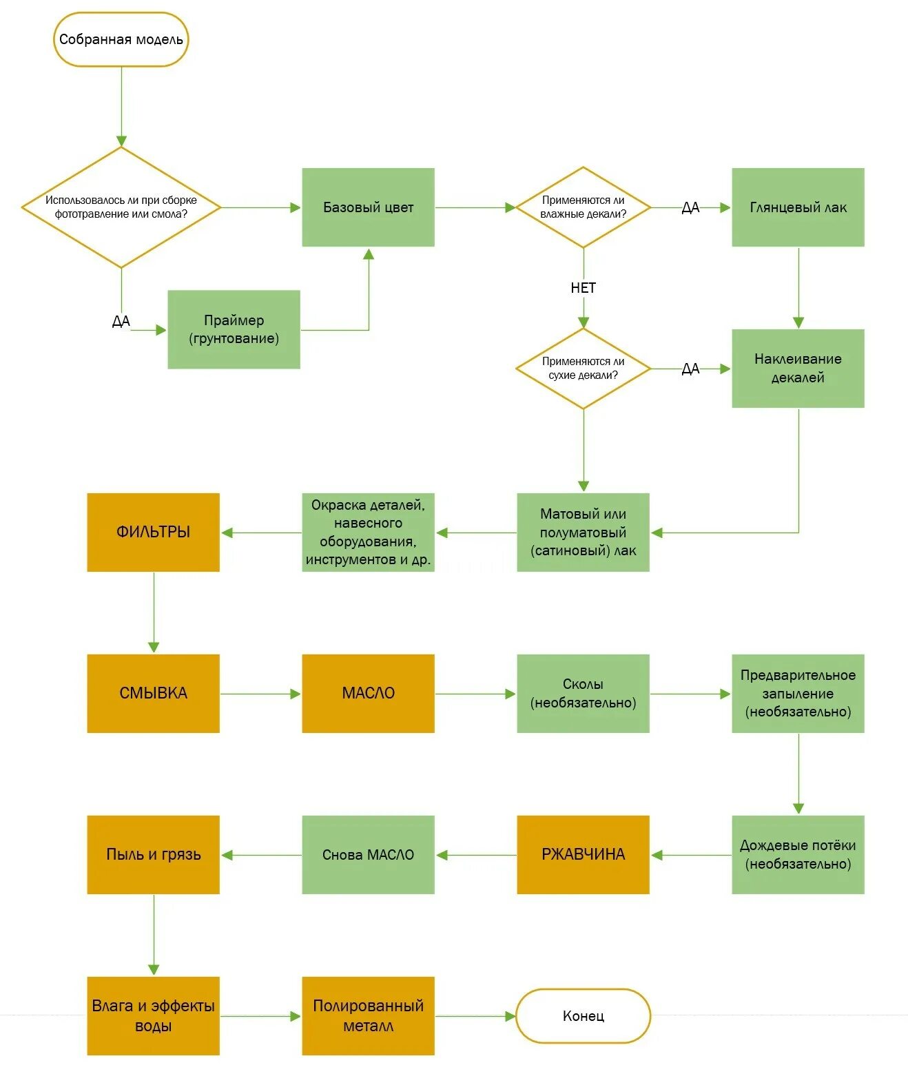
Алгоритм окрашивания