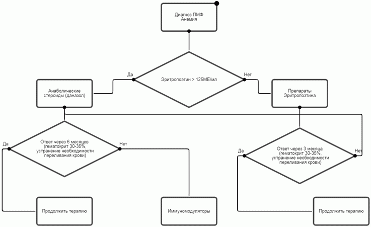
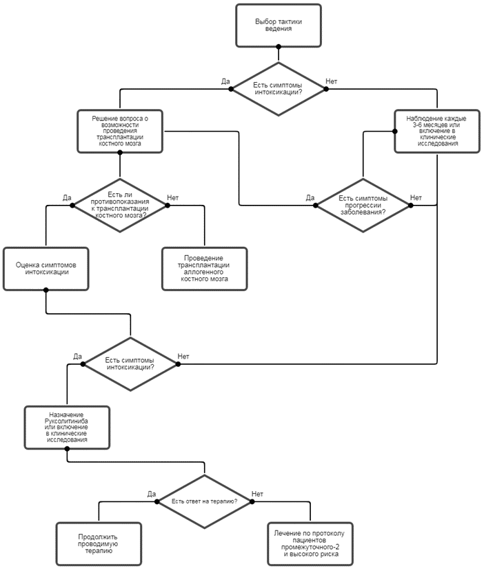
Алгоритм опасности