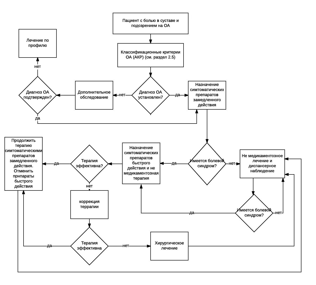
Алгоритм питания пациентов