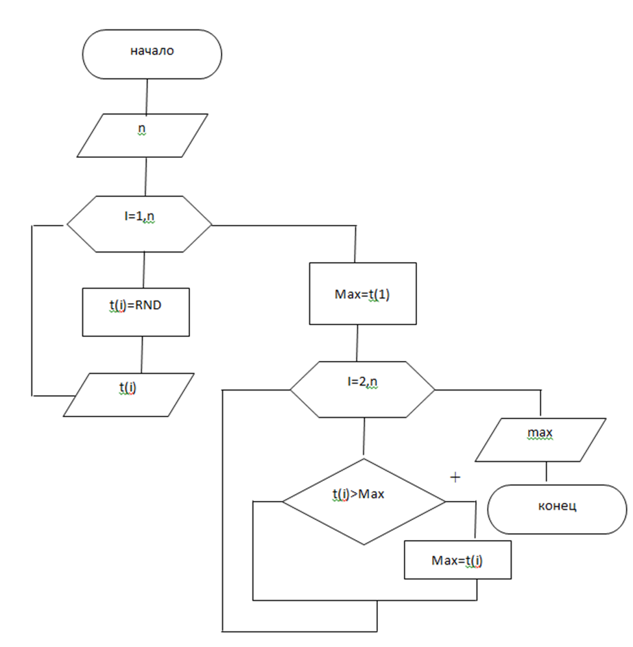
Алгоритм шамира