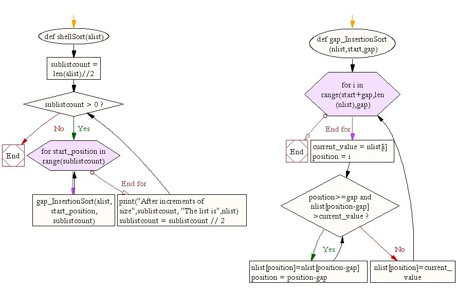
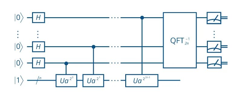
Алгоритм шора