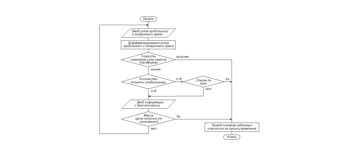
Алгоритм стабилизации