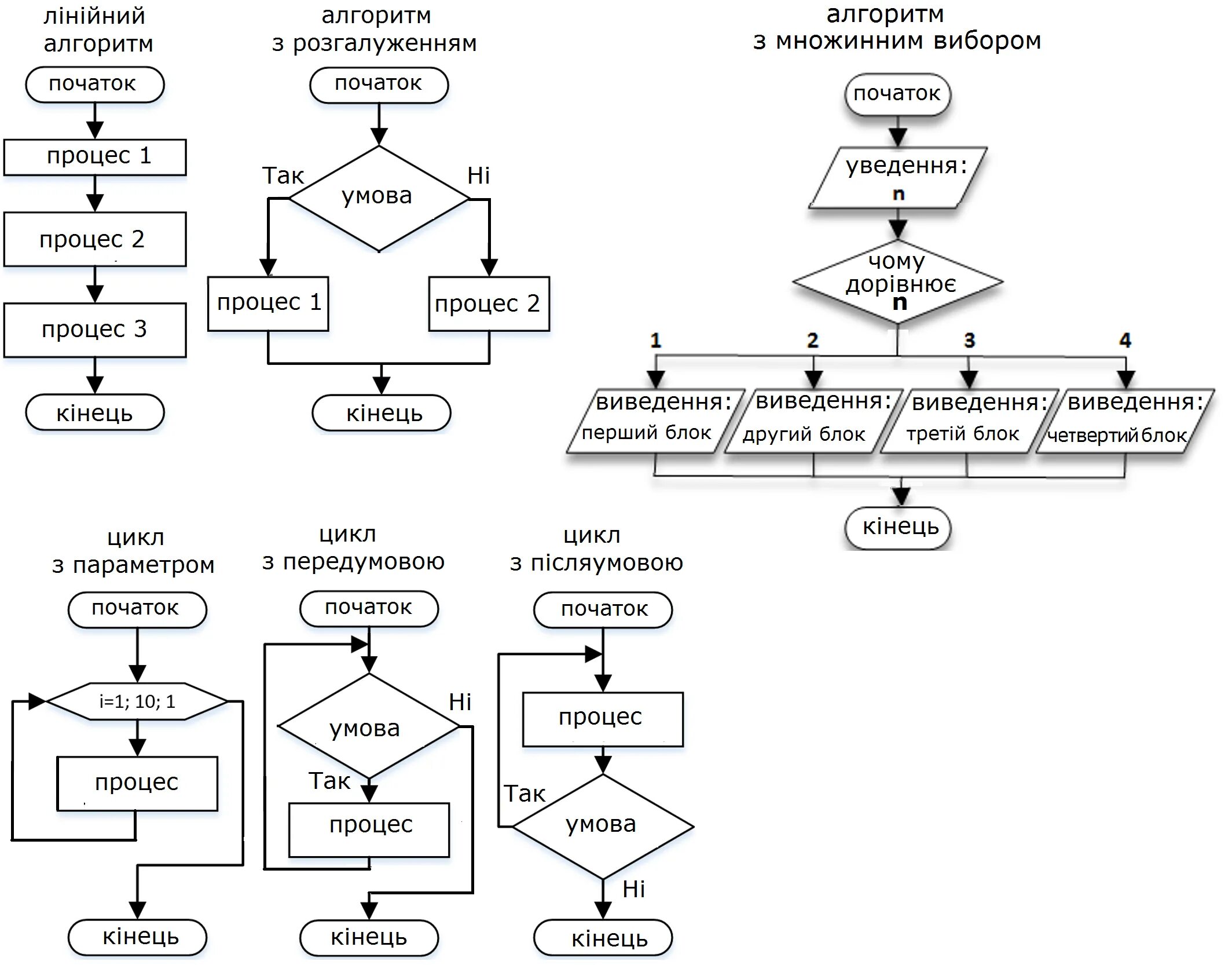
Алгоритм связи