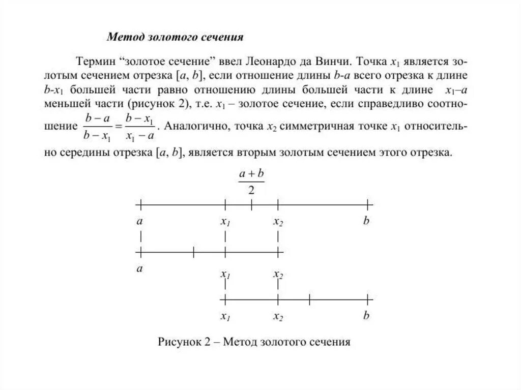
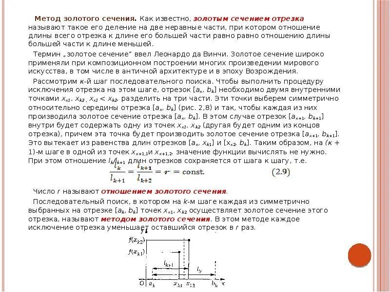
Алгоритм золотого сечения