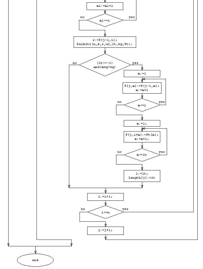
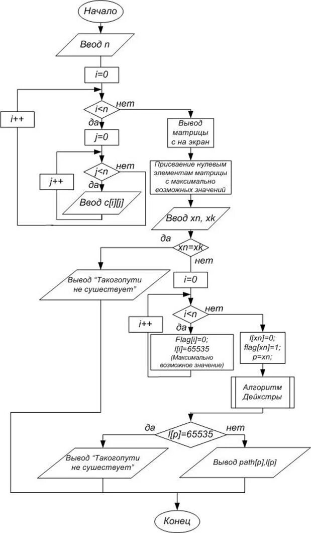
Алгоритмы нахождения пути