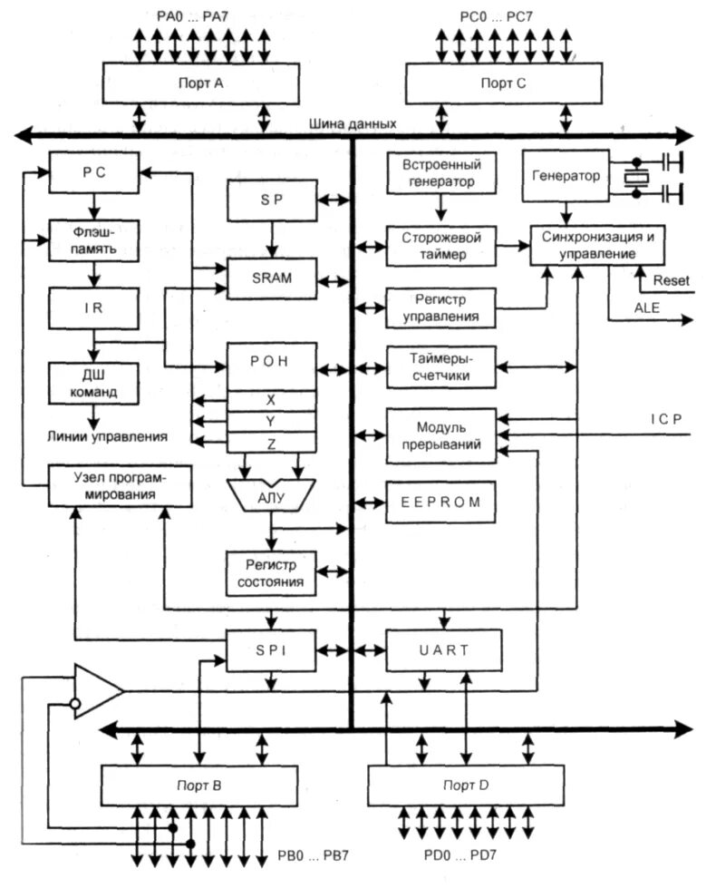
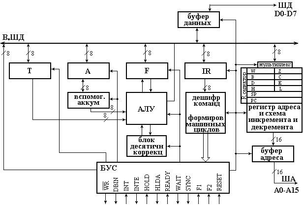
Алу микропроцессора