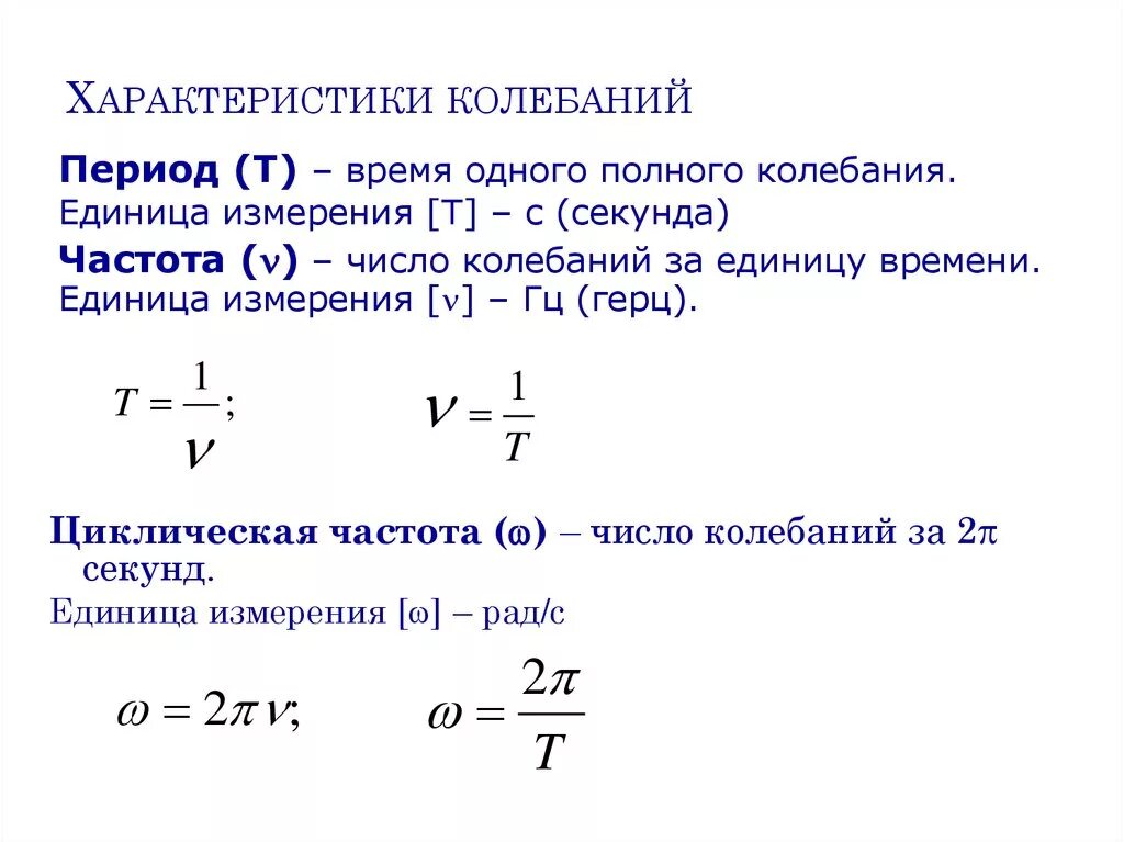
Амплитуда и частота собственных колебаний