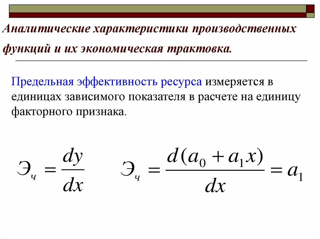
Аналитические свойства