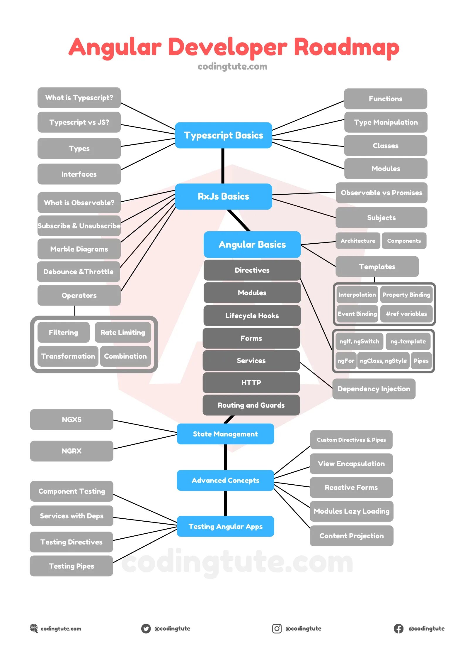
Angular developer