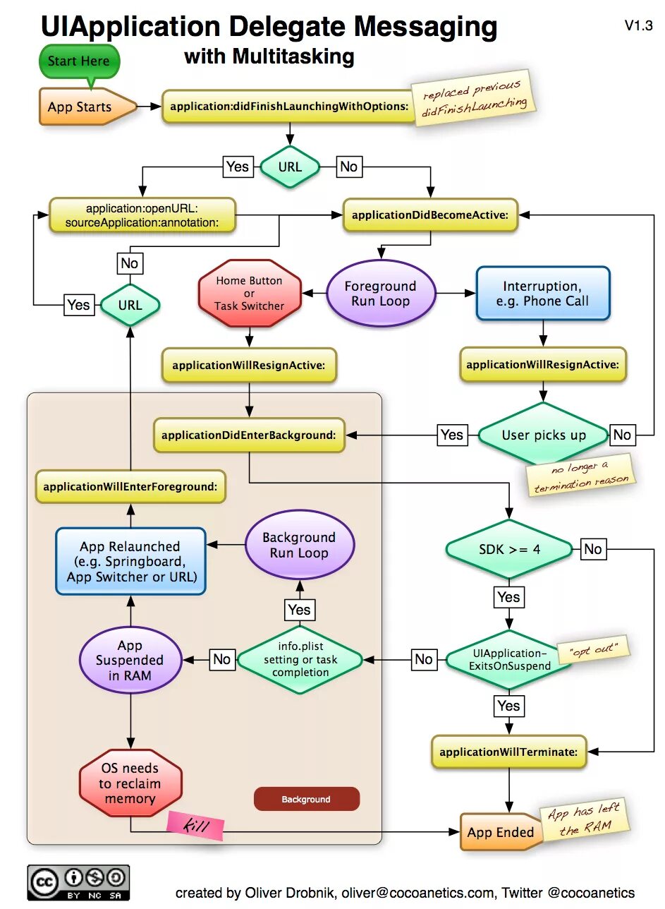
Application ended