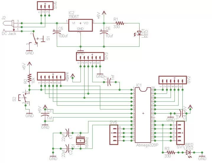
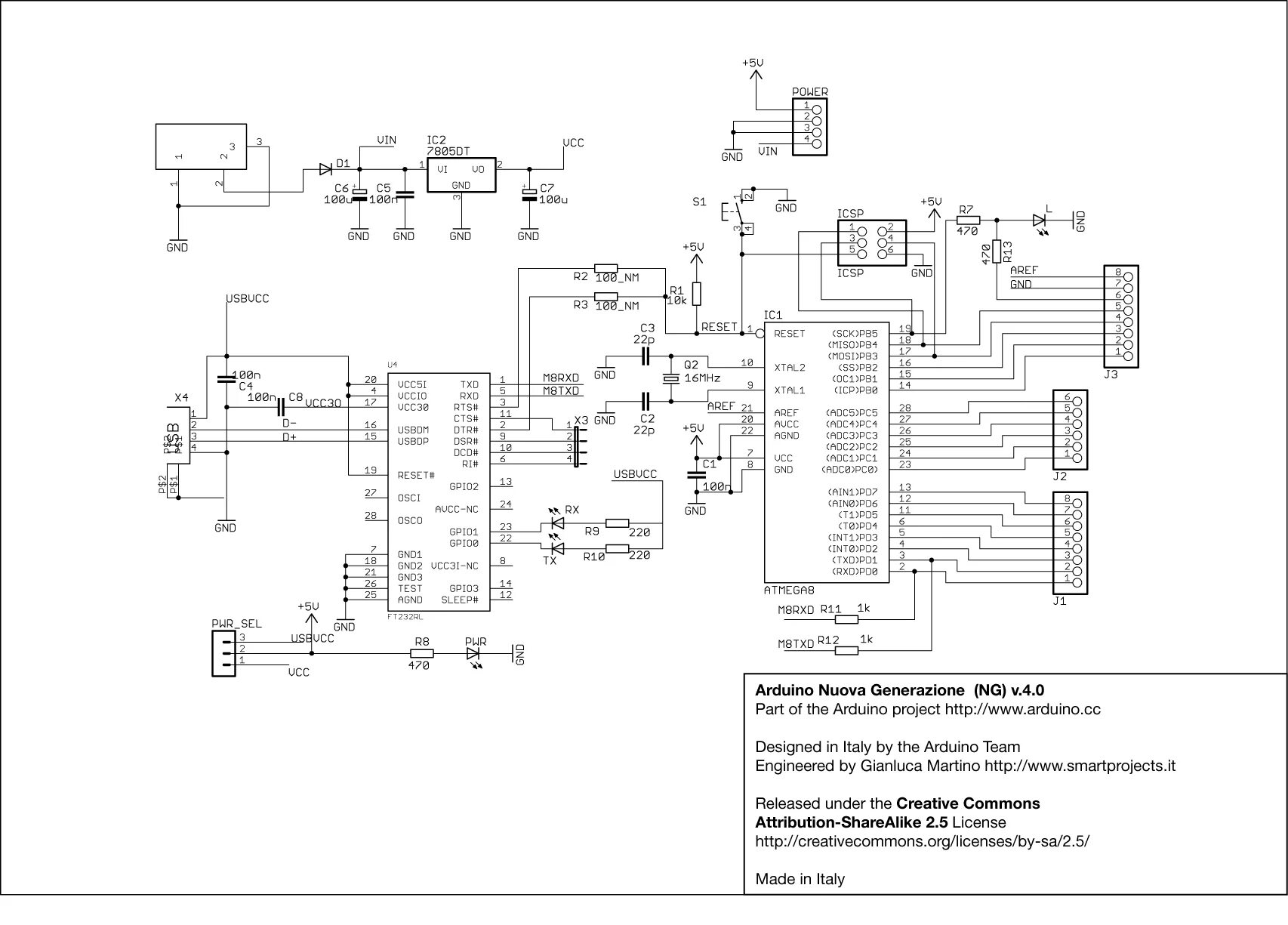
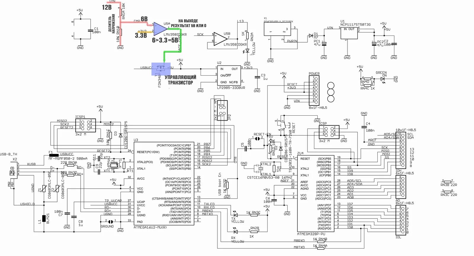
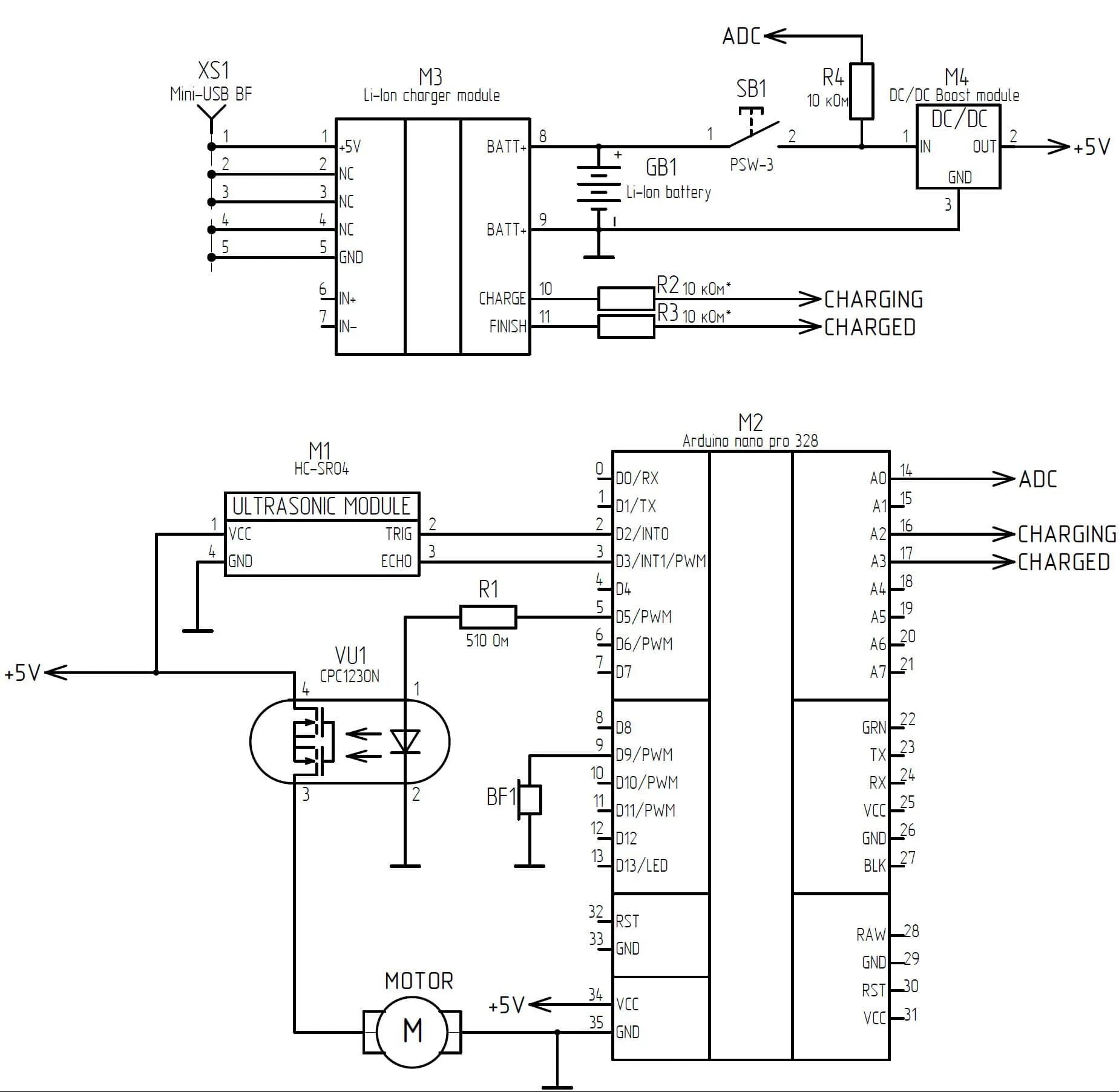
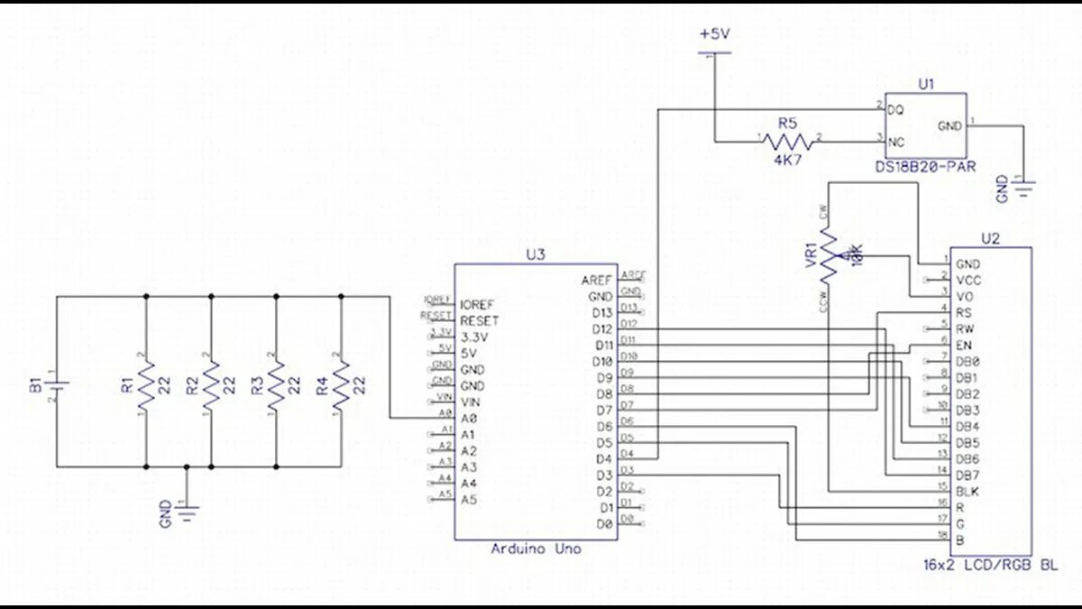
Arduino uno схема