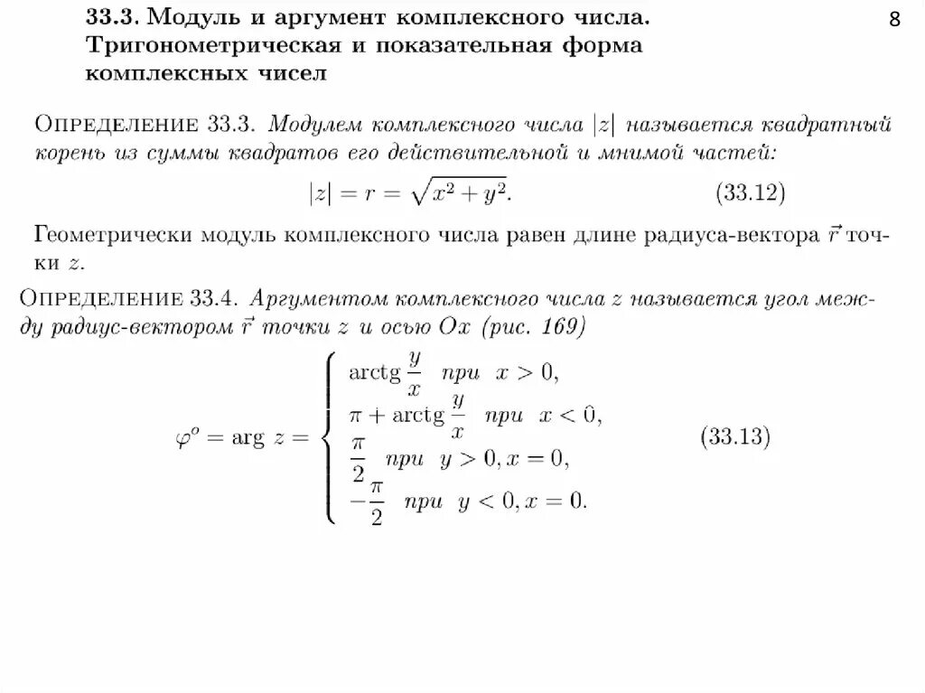
Аргумент 1 i