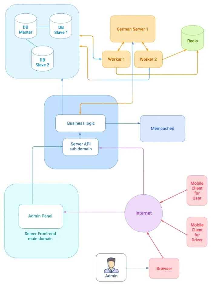
Архитектура мобильного приложения