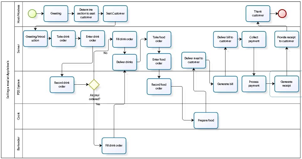
As is analysis