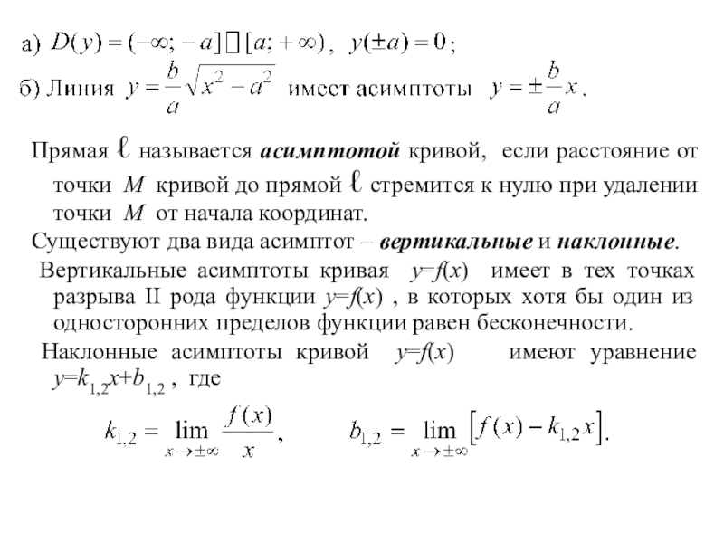
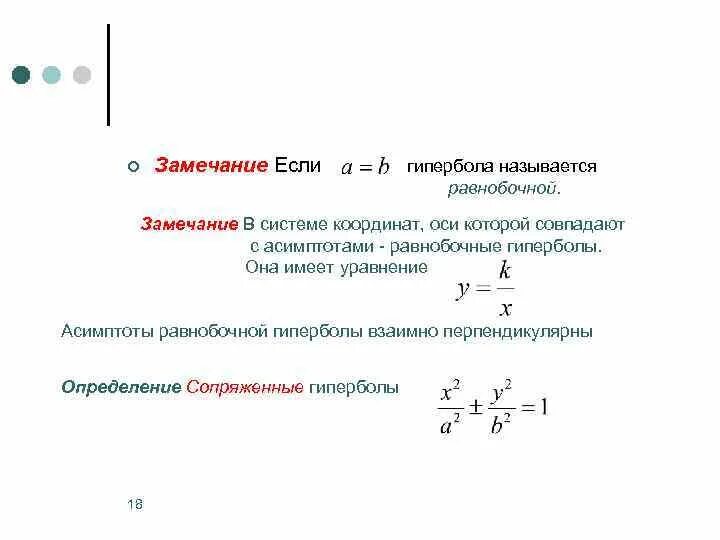
Асимптоты кривых второго порядка