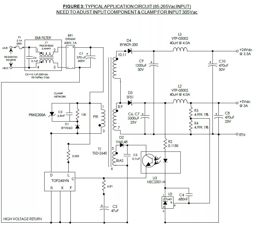
Астро зу 3000