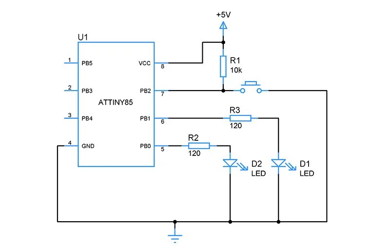
Attachinterrupt