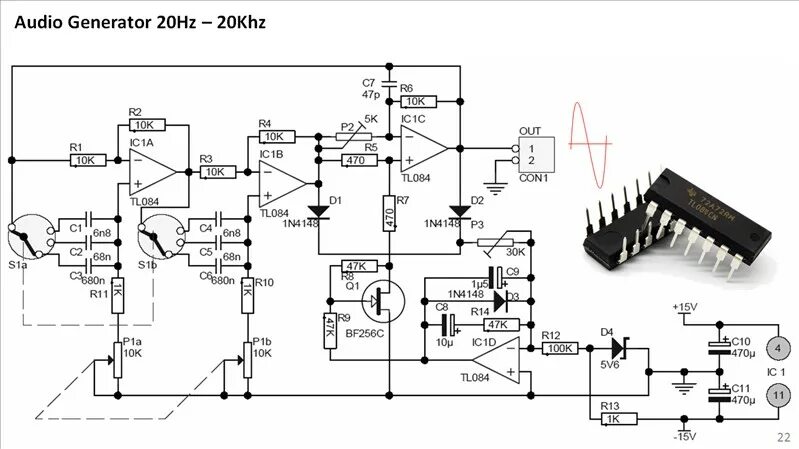
Audio generator