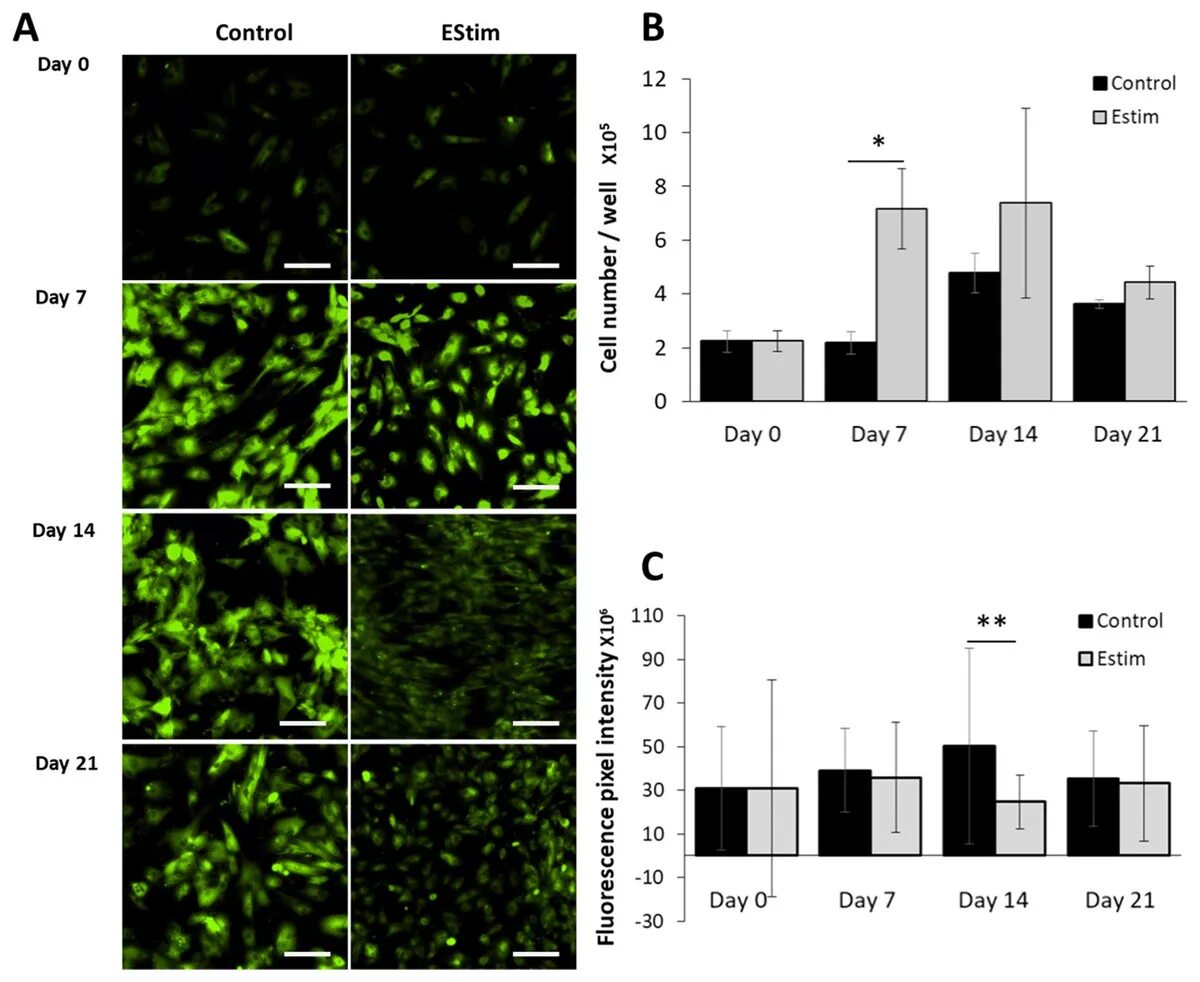
B graph