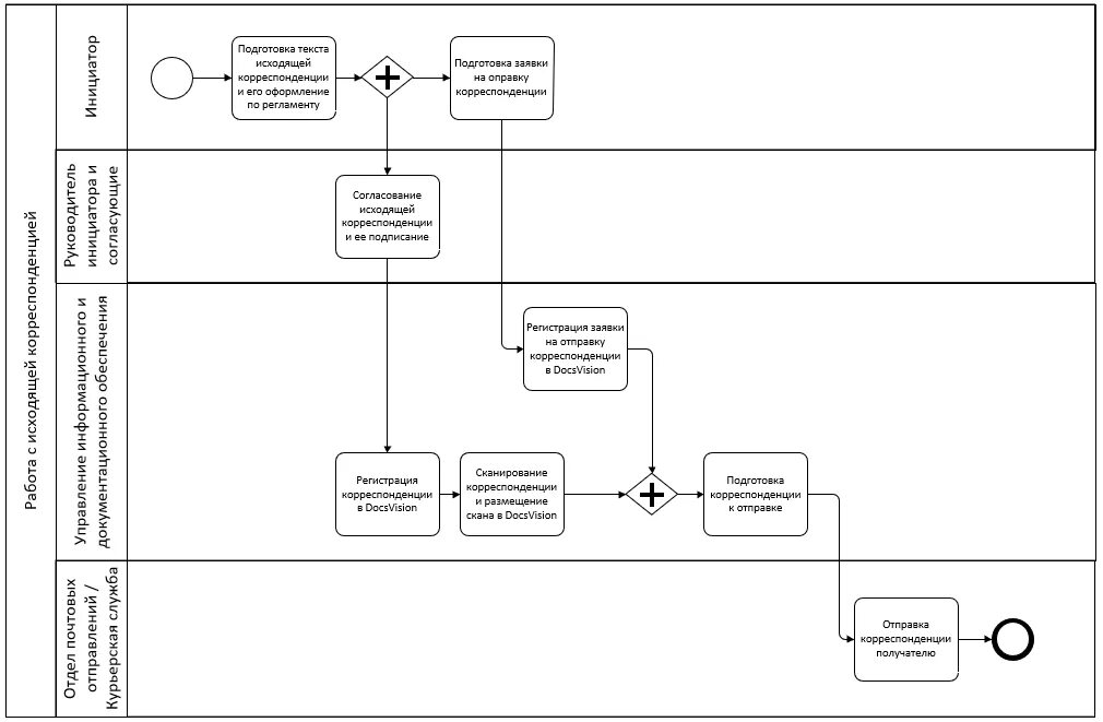
Бизнес процесс электронного документооборота