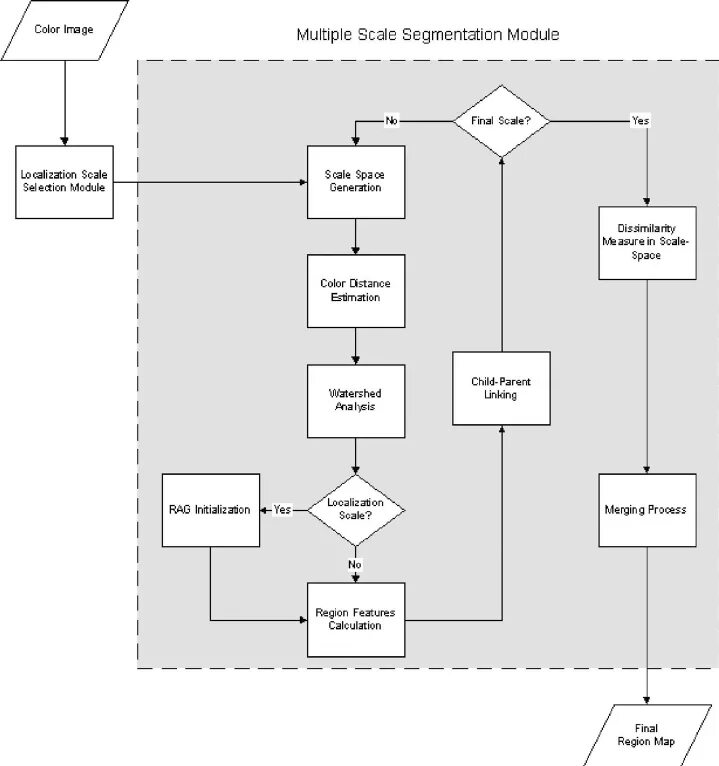
Block scheme