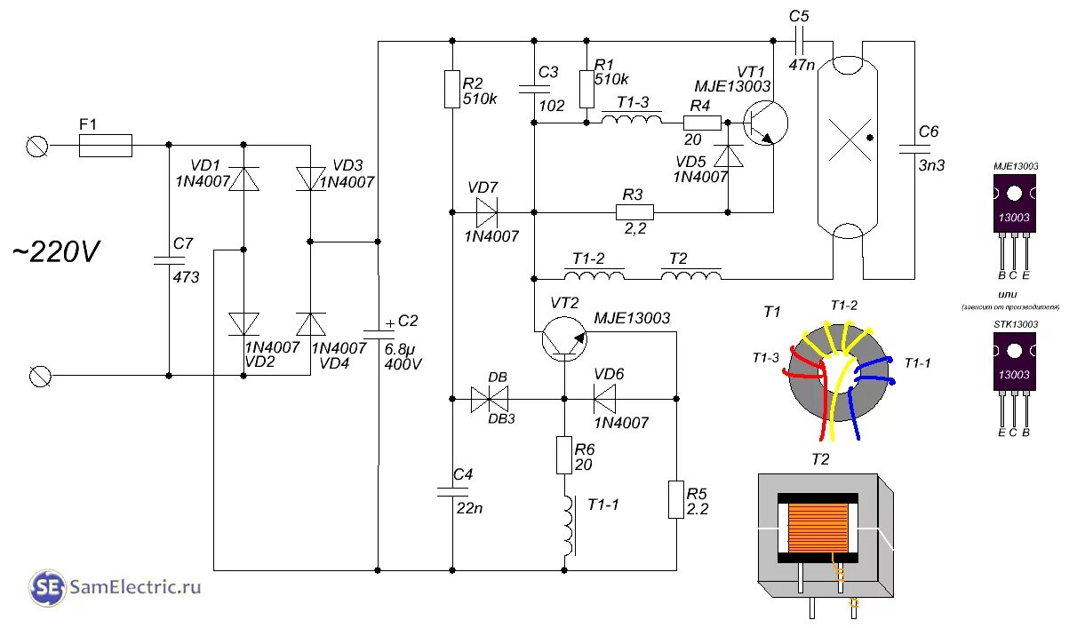
Блок питания лампочка горит