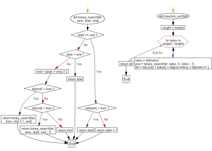
Блок схема по коду питон