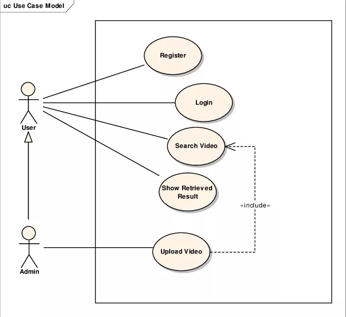
Case modeling