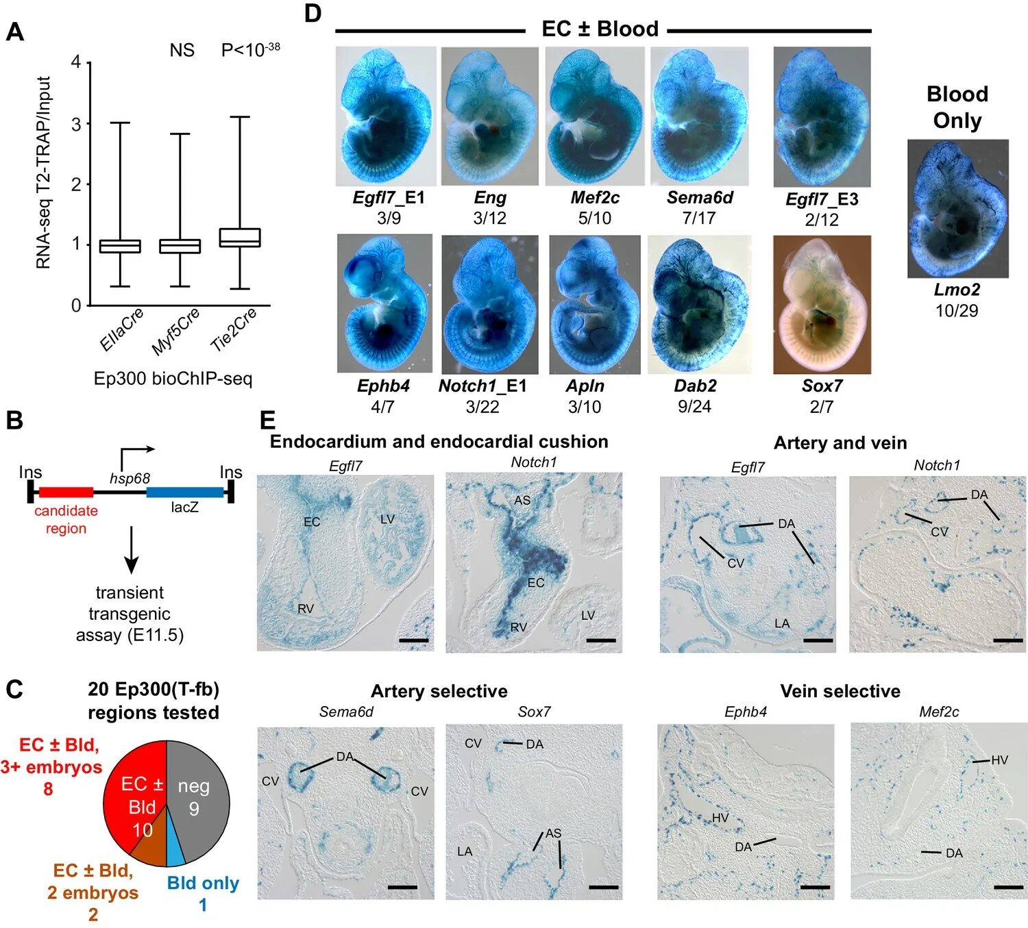
Cell mapping