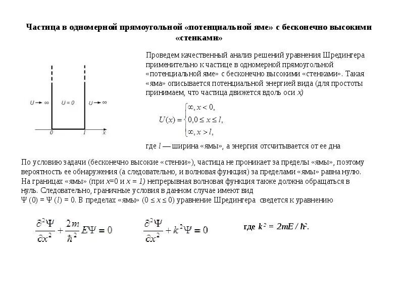
Частица в потенциальной яме