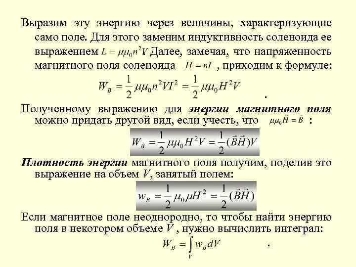
Чему равны индуктивность и энергия магнитного поля