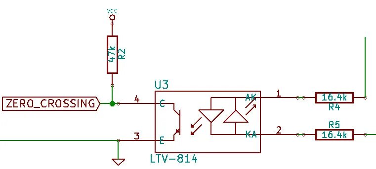
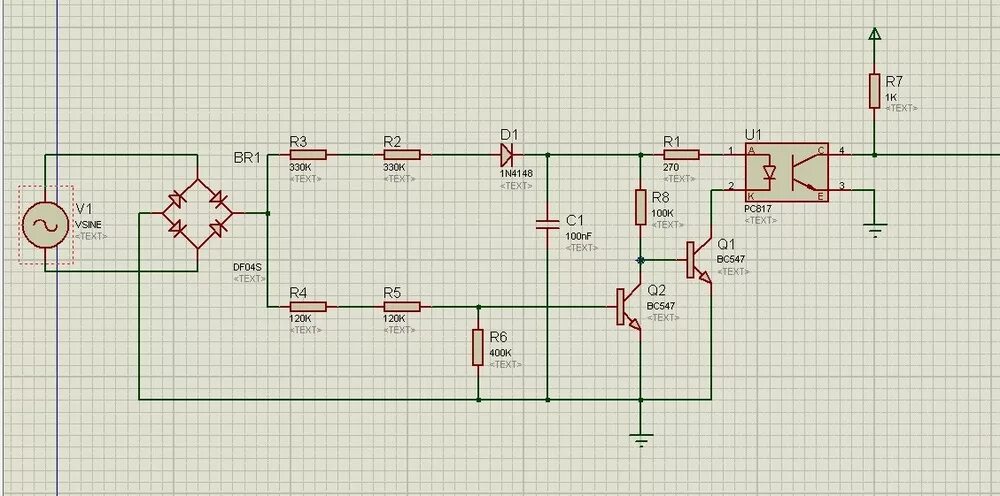
Через ноль