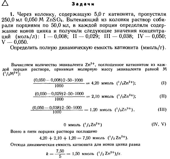
Через раствор содержащий 20 г