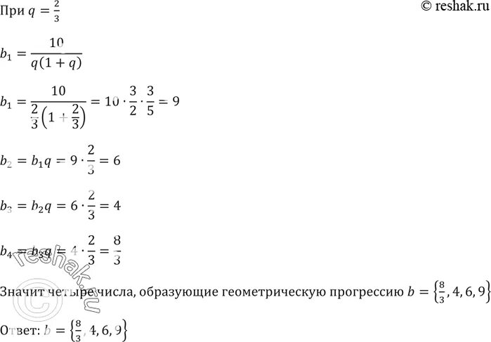
Числа образуют геометрическую прогрессию