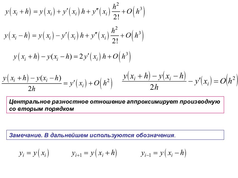
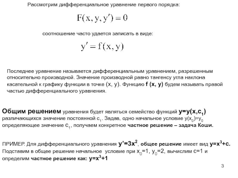
Численное решение дифференциальных уравнений